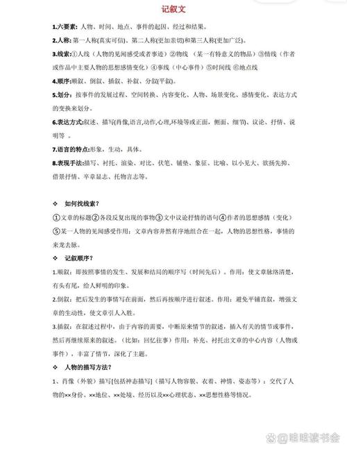
议论文论点的寻找是写作的“灵魂”所在,是决定文章深度和说服力的关键一步,一个好的论点,就像灯塔一样,照亮了你整篇文章的航向。
下面我将从“道”(思维方法)、“法”(具体步骤)、“器”(实用工具) 三个层面,为你系统性地拆解如何找到议论文的论点。

道:思维方法的转变
在开始寻找之前,先要建立正确的思维模式,不要把论点看作一个需要“猜”的谜题,而应把它看作一个需要“挖”的宝藏。
-
从“是什么”到“为什么”和“怎么办”
- 是什么(描述性):只停留在表面现象的描述。“现在很多人沉迷手机。”——这只是现象,不是论点。
- 为什么(分析性):探究现象背后的原因、本质、影响,这是论点的核心。“我们应该警惕,智能手机的即时反馈机制正在重塑我们的大脑,使其习惯于浅层思考和碎片化信息,从而侵蚀深度思考的能力。” 这个论点就有了深度。
- 怎么办(解决方案):基于分析,提出自己的观点、主张或解决方案。“我们必须有意识地培养‘数字极简主义’的生活习惯,通过设定使用边界和主动进行深度阅读来对抗这种思维的浅薄化。”
-
从“全面”到“深刻”
- 不要试图在一篇文章里解决所有问题,选择一个小切口,挖深,与其泛泛而谈“教育的意义”,不如聚焦于“挫折教育在当代青少年成长中的必要性”。
- 一个深刻的论点,往往能见微知著,从一个具体现象引出对普遍规律的思考。
-
从“人云亦云”到“我见”
(图片来源网络,侵删)- 好的论点必须有你的独特视角,问自己:这个话题,别人通常怎么想?我的看法和他们有什么不同?我有没有被忽略的角度?
- 谈到“内卷”,很多人会批判其负面影响,你的论点可以是“内卷是社会发展到一定阶段的必然阵痛,它虽然残酷,但也倒逼个体提升技能,淘汰落后产能,从长远看未必是坏事”,这种观点需要更充分的论据支撑,但因其独特性而更具思辨性。
法:寻找论点的具体步骤
这是一个可以遵循的、操作性强的流程:
第一步:审题立意,明确核心
这是起点,仔细阅读题目或材料,圈出关键词,弄清楚它在问什么。
- 关键词分析法:找出题目中的核心名词、动词和限定词,它们是定义你讨论范围的关键。
- 例题:
“对‘躺平’现象,你怎么看?” 躺平(核心名词)、现象(讨论对象)、怎么看(要求你发表观点)。- 明确:你的观点不能只描述“躺平是什么”,而要回答“我怎么看‘躺平’”。
- 例题:
第二步:发散思维,多角度切入
围绕核心,像蜘蛛网一样向外发散,寻找不同的思考角度,以下是一些经典的分析角度:
-
个人层面:对个体的影响(心理、生理、成长、价值观等)。
(图片来源网络,侵删)- “躺平”对个人而言,是消极避世还是理性选择?
-
社会层面:对社会风气、人际关系、文化传统、公共秩序等的影响。
- “躺平”现象的蔓延,会加剧社会焦虑还是促进社会反思?
-
历史/文化层面:这种现象在历史上是否出现过?其根源是否与我们的文化传统有关?
- “躺平”是现代独有的产物,还是古代“隐逸文化”在当代的变体?
-
哲学/思辨层面:探讨其背后的价值观、人生观、世界观。
- “躺平”是对“成功学”的反抗,还是对生命意义的另一种诠释?
-
经济/技术层面:从经济压力、技术发展(如996、算法)等角度分析原因。
- “躺平”现象的背后,是经济发展模式的必然结果还是社会分配机制的问题?
第三步:提炼观点,形成判断
从发散的角度中,选择一个你最熟悉、最有话可说、也最有深度的角度,将其提炼成一个明确的判断句——这就是你的中心论点。
- 判断句公式:[话题] + [是/不是/要/不要/应该/不应该] + [你的核心观点]。
- 避免:使用“我认为”、“我觉得”这类口语化表达,议论文的论点应是客观、明确的判断。
- 对比几个可能的论点:
- “躺平”不好。(太模糊,缺乏深度)
- “躺平”反映了当代年轻人的生存压力。(只是分析原因,不是明确的观点)
- 面对“内卷”,与其被动“躺平”,不如主动“破局”。(清晰、有力,有对比,有主张
- “躺平”看似消极,实则是一种清醒的自我保护,是对过度消费主义和成功学的无声反抗。(深刻、独特,有思辨性
推荐选择第3或第4个作为中心论点,它们不仅明确,而且包含了思辨色彩,为下文的论证留下了空间。
第四步:拆解分论点,搭建骨架
中心论点是“总”,你需要把它拆解成几个支撑它的“分论点”,分论点是中心论点的几个侧面或原因,它们之间应该是并列或递进的关系。
- 以中心论点3为例:面对“内卷”,与其被动“躺平”,不如主动“破局”。
- 分论点一(破局是什么):主动“破局”意味着摆脱同质化竞争,寻找个人独特的价值赛道。
- 分论点二(为什么要破局):被动“躺平”虽能获得短暂安宁,但长期来看会消磨斗志,错失时代机遇。
- 分论点三(如何去破局):主动“破局”需要我们培养终身学习的能力和敢于试错的勇气,在创新中实现自我超越。
这样,文章的骨架就搭建起来了,逻辑清晰,论证有力。
器:实用工具与技巧
-
“黄金圈法则” (Why-How-What)
- Why (为什么):我们为什么要做这件事?(核心驱动力,你的价值观)—— 这可以是你中心论点的深层原因。
- How (怎么做):我们应该如何实现它?(具体方法、路径)—— 这可以作为你的分论点。
- What (是什么):我们最终得到的是什么?(结果、愿景)—— 这可以作为你的结论。
- 应用:用这个法则来审视你的话题,可以帮你构建出“提出问题-分析问题-解决问题”的完整逻辑链。
-
“正反对比法”
尝试从正反两个方面思考同一个问题,讨论“竞争”,可以先论述其积极作用(激发潜能、促进创新),再论述其消极作用(导致焦虑、恶性内卷),通过对比,你的论点会更加全面和辩证。
-
“追问五法” (5 Whys)
- 对一个初步的想法,连续追问“为什么”,直到挖到根源。
- 现象:年轻人喜欢去网红城市打卡。
- 为什么? -> 为了在社交媒体上获得认同感。
- 为什么? -> 因为现代社会人际关系疏离,线上点赞成为情感替代品。
- 为什么? -> 因为快节奏生活剥夺了人们深度交往的时间和耐心。
- 为什么? -> 因为资本和技术的推动,追求效率成为社会最高准则。
- 你的论点:网红打卡热的背后,是现代人在效率至上的社会中对真实情感连接的集体性焦虑与追寻。
寻找议论文论点,是一个从模糊到清晰,从浅层到深刻的思维过程。
- 第一步:审题,抓住核心。
- 第二步:发散,多角度思考(个人、社会、历史、哲学等)。
- 第三步:聚焦,提炼成一个明确、深刻、有判断性的中心论点。
- 第四步:拆解,用2-3个分论点来支撑中心论点,搭建文章结构。
最好的论点,永远是经过你独立思考后,那个最让你自己感到兴奋、最有话想说、也最能体现你思辨深度的观点。 多练习,多思考,你就能像老练的矿工一样,迅速找到那块思想的“富矿”。
