议论文的论证,就是用论据来证明论点的过程,它就像盖房子的钢筋水泥,是文章的骨架和血肉,决定了文章是否站得住脚、有说服力,一个强有力的论证,能让读者心悦诚服地接受你的观点。
下面我将从核心要素、基本原则、常用方法、结构布局和注意事项五个方面,为你详细拆解议论文的论证。

论证的三大核心要素
任何一个完整的论证,都离不开三个基本要素:论点、论据、论证过程。
-
论点
- 是什么:作者在文章中主张的、需要证明的观点或主张,它是议论文的灵魂,必须是明确、集中、正确的。
- 要求:论点应该是一个判断句,不能是疑问句或口号。“我们应该坚持阅读”是论点,“我们应该阅读吗?”就不是。
-
论据
- 是什么:用来证明论点的理由和根据,它是支撑论点的基石。
- 分类:
- 事实论据:客观存在的事实,包括具体的事例、历史事件、统计数据、调查报告、个人经历等,事实胜于雄辩,最具说服力。
- 道理论据:公理、定理、定律、名言警句、俗语谚语、经典著作中的观点等,它具有权威性和普遍性。
-
论证过程
(图片来源网络,侵删)- 是什么:将论据和论点联系起来的桥梁,是运用论据证明论点的逻辑推理过程。论证方法就是在这个环节中体现的。
论证的基本原则
在组织论证时,必须遵循以下几个基本原则,否则论证就会漏洞百出。
-
论据必须真实可靠
- 不能使用道听途说、未经证实的信息,错误的论据会直接导致论证失败,让整个文章失去信誉。
- 例:如果你想论证“阅读能拓宽视野”,引用的书籍内容或名人名言必须是准确的。
-
论据必须与论点紧密相关
- 论据必须能够直接或间接地支持论点,不能风马牛不相及。
- 例:论点是“体育锻炼有益健康”,论据就不能是“某位运动员拿了世界冠军”,而应是“科学研究表明,每周三次有氧运动能降低心血管疾病风险30%”这类直接相关的信息。
-
论证必须合乎逻辑
(图片来源网络,侵删)- 推理过程要严密,不能出现逻辑谬误,如偷换概念、以偏概全、因果倒置等。
- 例:不能因为“我认识一个A同学很努力,但成绩不好”,就得出“努力没有用”的结论,这是典型的“以偏概全”。
-
论证要有力、充分
- 不能只用一两个孤立的例子,要从不同角度、不同层面提供多个论据,形成“论据群”,让论证更全面、更有力。
- 例:论证“创新是时代发展的动力”,可以从科技(如智能手机)、文化(如国潮兴起)、社会(如共享经济)等多个领域举例。
常用的论证方法
这是论证的具体“武器库”,熟练掌握并灵活运用它们,能让你的论证生动、深刻。
| 方法名称 | 定义 | 示例(论点:奋斗是青春最美的底色) | 优点 |
|---|---|---|---|
| 举例论证 | 列举具体、有代表性的事例来证明论点。 | 钱学森放弃国外优渥条件,毅然回国,为祖国的航天事业奋斗终身;黄文秀在扶贫一线,用生命诠释了新时代青年的奋斗。 | 具体生动,说服力强,易于理解。 |
| 道理论证 | 引用公认的道理、名言、公理、定律等来证明论点。 | 古人云:“宝剑锋从磨砺出,梅花香自苦寒来。”任何成就的取得都离不开艰苦的奋斗。 | 权威性强,言简意赅,提升文章格调。 |
| 对比论证 | 将两种性质、特征或观点截然相反的事物或道理进行比较,突出其中一个的正确性。 | 与那些在安逸中消磨青春的“躺平族”相比,那些在奋斗中实现自我价值的青年,人生才更加充实和有意义。 | 观点鲜明,是非清楚,使论证更有深度。 |
| 比喻论证 | 用生动形象的比喻来证明论点,使抽象的道理变得浅显易懂。 | 青春就像一棵树,只有奋力扎根、向阳生长,才能长成参天大树,为世界带来一片荫凉。 | 形象生动,富有文采,增强感染力。 |
| 因果论证 | 通过分析原因和结果来证明论点,可以是“由因推果”,也可以是“由果探因”。 | 正是因为有了无数青年在科研、扶贫、抗疫等岗位上的不懈奋斗,我们的国家才能取得今天举世瞩目的成就。 | 逻辑清晰,揭示事物本质,使论证更有力。 |
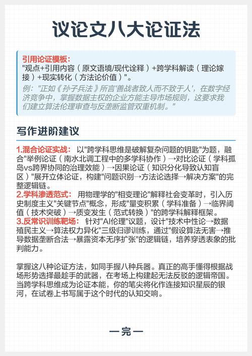
| 引用论证 | 与道理论证类似,但更侧重于引用权威人士、经典著作或官方文件的原话。 | 习近平总书记曾寄语青年:“新时代中国青年要以实现中华民族伟大复兴为己任,增强做中国人的志气、骨气、底气。” | 权威性最高,能迅速提升文章的立意和说服力。 |
小贴士:在一篇文章中,切忌只使用一种论证方法,多种方法结合使用,如“举例+道理+对比”,可以使论证立体、丰满,避免单调。
论证的结构布局
有了方法和论据,如何组织它们呢?这就需要清晰的结构。
-
并列式结构
- 模式:总论点 → 分论点一(论据1) + 分论点二(论据2) + 分论点三(论据3) → 总结
- 特点:几个分论点之间是平行、并列的关系,从不同侧面支撑总论点,这是最常用、最清晰的结构。
- 例:
- 总论点:读书使人明智。
- 分论点1:读书可以增长知识。(例:读史使人明智)
- 分论点2:读书可以涵养品格。(例:读诗使人灵秀)
- 分论点3:读书可以启发思考。(例:读哲学使人深刻)
-
层进式结构
- 模式:提出问题(是什么) → 分析问题(为什么) → 解决问题(怎么办)
- 特点:论证层层深入,逻辑关系是递进的,适合探讨一些比较复杂的社会现象或问题。
- 例:
- 是什么:当前社会上存在“内卷”现象。
- 为什么:分析“内卷”产生的原因(如资源稀缺、评价体系单一等)。
- 怎么办:提出应对“内卷”的策略(如提升核心竞争力、转变心态、开辟新赛道等)。
-
对照式结构
- 模式:正面论证 → 反面论证
- 特点:将正确的观点和错误的观点进行对比,突出正确观点的优越性,错误观点的危害性,论证非常鲜明。
- 例:
- 正面:论证诚信经营如何让企业长远发展。
- 反面:论证欺诈造假如何让企业最终倒闭。
提升论证效果的注意事项
-
避免逻辑谬误:
- 以偏概全:用个别例子代表全体。
- 因果倒置:把原因当结果,把结果当原因。
- 偷换概念:论证过程中改变了论点的核心含义。
- 虚假两难:非此即彼,忽略了其他可能性。
-
语言要客观、准确:
多用“或许”、“在一定程度上”、“从某种意义上说”等词语,避免使用绝对化的词语(如“所有”、“完全”、“绝对”),显得更严谨、更客观。
-
论据要新颖、典型:
尽量避免使用用滥了的例子(如“爱迪生发明电灯”),多关注时事热点、身边的新鲜事,让文章更具时代感和吸引力。
议论文的论证是一个系统工程,它始于一个清晰的论点,依赖于真实相关的论据,通过合乎逻辑的推理和多样的论证方法,最终在合理的结构布局中完成,它考验的不仅是你的知识储备,更是你的逻辑思维、语言组织和说服能力。
多读优秀的议论文范文,分析其论证过程,并勤加练习,你的论证能力一定会稳步提升。
