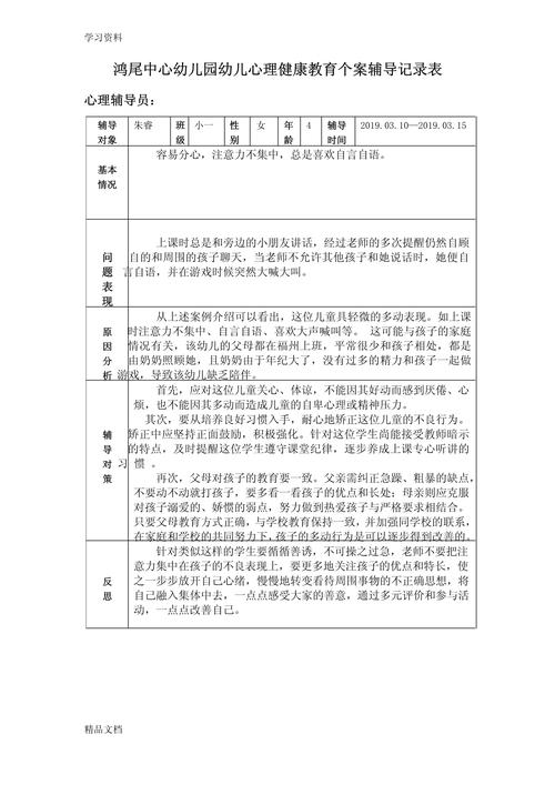
幼儿心理健康教育个案辅导记录表
个案编号: ___
第一部分:个案基本信息
| 项目 | |
|---|---|
| 幼儿姓名 | |
| 性别 | □ 男 □ 女 |
| 出生年月 | 年 月 日 |
| 所在班级 | |
| 辅导教师 | |
| 辅导开始日期 | 年 月 日 |
| 辅导周期 | □ 短期(1-3个月) □ 中期(3-6个月) □ 长期(6个月以上) |
| 主要照料人 | □ 父亲 □ 母亲 □ 祖辈 □ 其他(请注明)_____ |
| 联系电话 |
第二部分:问题行为/发展需求陈述
问题行为/发展需求描述: (请客观、具体地描述幼儿存在的问题或需要帮助的方面,避免使用主观评判性语言。)

示例:
- 情绪方面: 小明在集体活动中,一旦需求不被满足或遇到挫折(如积木倒掉),就会立刻尖叫、哭闹,持续时间长(约10-15分钟),难以安抚。
- 行为方面: 小红在自由活动时,频繁地、无预兆地去抢夺其他小朋友正在玩的玩具,导致同伴冲突。
- 社会交往方面: 小华总是独自一人,不主动参与同伴游戏,当其他小朋友邀请他时,他会低头回避或跑开。
- 适应方面: 小刚每天早上入园时,会紧紧抱住家长,哭闹不止,无法与老师正常道别,入园后情绪低落,不愿参与活动。
- 发展需求: 希望提升幼儿的语言表达能力和自信心,鼓励其在集体面前大胆发言。
第三部分:观察与评估
行为观察记录(附观察记录表或视频分析) (请使用ABC行为分析法进行记录:A-前因, B-行为, C-后果)
| 日期 | 时间/情境 | A (前因) | B (行为) | C (后果) | 备注 |
|---|---|---|---|---|---|
初步评估与分析: (结合观察、家园沟通等信息,分析问题背后的可能原因。)
- 发展水平评估:
- 认知: □ 正常 □ 滞后 □ 超前
- 语言: □ 正常 □ 滞后 □ 超前
- 社交情感: □ 正常 □ 滞后 □ 超前
- 自理能力: □ 正常 □ 滞后 □ 超前
- 可能原因分析:
- 生理因素: □ 身体不适 □ 感觉统合失调 □ 睡眠/饮食问题
- 心理因素: □ 安全感不足 □ 情绪调节能力弱 □ 自信心不足 □ 完美主义倾向
- 环境因素: □ 家庭教养方式(过度溺爱/严厉忽视) □ 家庭变故(如二胎、搬家) □ 幼园环境适应困难 □ 同伴关系紧张
- 其他: □ 模仿他人 □ 寻求关注
第四部分:辅导目标
总体目标: (用简练、可衡量的语言描述期望达成的最终状态。)

- 示例: 帮助小明学会用语言表达自己的情绪和需求,减少哭闹行为,提高情绪调节能力。
具体目标(SMART原则): | 目标序号 | 具体目标 | 达成标准 | 完成时限 | | :--- | :--- | :--- | :--- | | 1 | | | | | 2 | | | | | 3 | | | |
第五部分:辅导策略与干预方案
| 干预领域 | 具体策略与方法 | 实施者 | 频率/时间 | 所需材料 |
|---|---|---|---|---|
| 个体辅导 | □ 认知行为游戏(如情绪脸谱识别、情绪卡片排序) □ 故事疗法(讲述相关主题绘本) □ 艺术表达疗法(绘画、黏土、沙盘) □ 角色扮演练习 |
辅导教师 | 绘本、画纸、彩笔、情绪卡片等 | |
| 团体辅导 | □ 情绪管理小组活动 □ 合作游戏训练 □ 社交故事分享会 |
辅导教师/班级老师 | 每周 次,每次 分钟 | 合作性玩具、游戏道具 |
| 环境调整 | □ 创设“冷静角”或“情绪宣泄区” □ 调整座位,减少干扰 □ 提前预告活动流程,增加可预测性 |
班级教师 | 持续进行 | 舒适的坐垫、安抚玩具、视觉流程图 |
| 家园合作 | □ 与家长进行专题沟通 □ 指导家长家庭教养技巧 □ 建立家园联系本,及时反馈 |
辅导教师/家长 | 每周沟通 次 | 联系本、教养指导手册 |
| 其他支持 | □ 邀请心理专家/资源教师介入 □ 转介专业医疗机构 |
第六部分:辅导过程记录
| 日期 | 时间 | /活动 | 幼儿反应与表现 | 辅导者反思与调整 |
|---|---|---|---|---|
第七部分:辅导效果评估与反思
目标达成情况评估: (对照第四部分的具体目标,进行评估)
| 目标序号 | 达成情况 | 说明 | |
|---|---|---|---|
| 1 | □ 完全达成 □ 部分达成 □ 未达成 | ||
| 2 | □ 完全达成 □ 部分达成 □ 未达成 | ||
| 3 | □ 完全达成 □ 部分达成 □ 未达成 |
综合评估: (描述幼儿在辅导前后的整体变化,包括行为、情绪、社交等方面的进步。)
反思与总结:

- 成功的经验:
- 遇到的困难与挑战:
- 个人专业成长:
第八部分:后续跟进与建议
后续跟进计划: (辅导结束后,如何巩固效果,防止问题复发)
- □ 继续在班级中观察,定期反馈。
- □ 与家长保持沟通,分享家庭巩固方法。
- □ 安排1-2次回访/追踪辅导。
建议: (对幼儿、家长、幼儿园或其他方面提出的建议)
- 对幼儿:
- 对家长:
- 对幼儿园/班级:
记录人: ___
审核人(如园长/心理顾问): ___
日期: 年月___日
