陈思作为当代思想领域的探索者,其议论文写作以深刻的问题意识、严谨的逻辑架构和跨学科的研究视野见长,在数字化浪潮席卷全球的今天,陈思的思考始终围绕"技术变革中人的主体性重构"这一核心命题展开,通过剖析科技与伦理、个体与社会、传统与现代的多重关系,为读者提供了理解时代困境的思想坐标。
陈思议论文的第一个显著特征是其问题意识的现实穿透力,在《算法牢笼:数字时代的自由困境》一文中,他没有停留在对技术工具的简单批判,而是深入到数字资本运作的肌理之中,通过对比社交媒体时代的"信息茧房"与工业革命时期的"流水线异化",他尖锐指出:算法推荐系统正在构建一种更为精致的隐性控制,这种控制以"个性化"为名,行"规训化"之实,使个体在看似无限的选择空间中逐渐丧失自主判断能力,文中引用的剑桥分析公司数据操纵案例,以及中国某短视频平台用户行为研究报告,都为这一论断提供了扎实的实证支撑,这种将抽象哲学概念与具体社会现象相结合的写作方式,使深奥的理论思考获得了现实生活的质感。

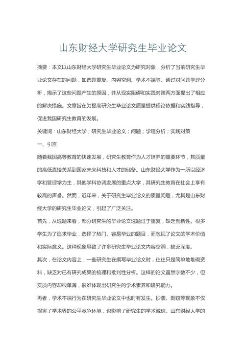
在论证方法上,陈思展现出惊人的逻辑整合能力,他擅长将不同学科的理论工具熔铸为连贯的分析框架,在《数字人文:在计算与诠释之间》的写作中,他创造性地将诠释学循环理论与大数据算法模型进行对话:一方面承认数据挖掘在文本分析中的效率优势,另一方面强调"前理解"在意义生成中的不可替代性,通过建立"技术理性-价值理性-工具理性"的三维分析模型(如下表所示),他清晰地论证了数字人文研究应当保持的张力平衡:
| 维度 | 技术理性主导 | 价值理性主导 | 理想状态 |
|---|---|---|---|
| 特点 | 强调客观性与可量化性 | 重视主体性与意义阐释 | 方法论自觉与价值关怀统一 |
| 风险 | 陷入数据决定论 | 导致主观臆断 | 保持批判性反思 |
| 案例 | 词频统计替代文学批评 | 仅凭个人经验解读历史 | 数字技术与人文方法的创造性融合 |
这种表格化的论证方式,不仅使复杂的理论关系一目了然,更体现了陈思将抽象思维具象化的高超能力。
陈思议论文的思想深度还体现在其对历史维度的自觉把握,在《传统智慧的数字化转译》中,他跳出"传统vs现代"的二元对立思维,提出"文化基因的算法表达"这一创新概念,通过对《周易》六十四卦象与二进制代码的类比分析,他揭示出不同文明体系在处理复杂信息时的深层同构性,这种跨时空的思想对话,既避免了文化相对主义的偏颇,又防止了技术进化论的傲慢,展现出包容开放的学术胸襟,文中特别强调的"转译而非替代"原则,为数字时代的文化遗产保护提供了重要启示:技术应当成为传统智慧焕发新生的媒介,而非消解其文化特质的暴力工具。
在语言风格上,陈思的议论文呈现出理性与诗性奇妙融合的特质,他既保持学术写作的严谨精确,又善于运用隐喻和意象增强文字的感染力,在描述算法社会的运行机制时,他将数据流比作"现代社会的氧气",既肯定其不可或缺的基础性地位,又暗示其可能带来的"窒息风险";在讨论个体抵抗的可能性时,他借用"数字游牧"的意象,描绘出在虚拟空间保持精神独立的存在方式,这种表达方式使深奥的哲学思考获得了文学的美感,大大增强了文本的可读性和传播力。

陈思的议写作始终贯穿着强烈的现实关怀,在《元宇宙:乌托邦还是资本新边疆》一文中,他没有陷入对虚拟未来的狂热想象或简单否定,而是通过对当前VR技术发展轨迹的分析,预言元宇宙可能成为"数字圈地运动"的新场域,他提出的"数字权利法案"构想,包括数据主权、虚拟财产权、算法知情权等具体条款,体现了将理论思考转化为实践方案的尝试,这种经世致用的写作取向,使他的议论文超越了纯粹书斋里的空谈,具有了推动社会进步的现实力量。
陈思的议论文写作之所以能在当代思想界独树一帜,关键在于他始终保持着"在批判中建构"的辩证思维,他不满足于揭示问题,更致力于寻找出路;既不回避现实的复杂性,又不放弃对理想的追求,这种思想品格,既是对中国知识分子"为天地立心,为生民立命"传统的当代回应,也是对全球化时代人类共同困境的深刻思考,在技术加速迭代、价值日益多元的今天,陈思的议论文为我们提供了一种宝贵的思想资源:如何在变革中保持定力,在开放中坚守立场,在传统中开创新局。
相关问答FAQs:
问:陈思的议论文与其他科技伦理研究者相比有哪些独特之处? 答:陈思的独特之处在于其"三维整合"的研究视角:在空间维度上,他打通了科技、人文、社会三大领域的壁垒;在时间维度上,他建立了历史经验与未来展望的对话机制;在方法维度上,他实现了实证分析与哲学思辨的有机结合,这种立体化的研究框架,使他既能避免技术决定论的片面性,又能克服文化相对主义的局限性,从而提出更具建设性的解决方案,例如在讨论人工智能伦理时,他不仅分析算法偏见的技术成因,还追溯其背后的文化传统和社会结构因素,最终提出"技术伦理的制度化与文化自觉双轨并行"的解决路径。

问:普通读者如何更好地理解陈思议论文中涉及的专业概念? 答:对于普通读者,理解陈思议论文中的专业概念可以采取"三步法":关注文中的现实案例,他通常会通过具体的社会现象引出抽象概念;利用文中的类比和隐喻,如他将"数据主权"比作"数字时代的领土权",将"算法透明度"比作"黑箱操作的阳光化";建立概念间的关联网络,他很少孤立地讨论某个概念,而是将其置于"技术-伦理-社会"的框架中理解,建议读者从《数字时代的生存哲学》这类相对通俗的著作入手,逐步建立对其理论体系的整体把握,再挑战《技术现象学导论》等专业性更强的作品。
