核心文件:《普通高等学校辅导员队伍建设规定》(教育部令第43号)
该规定于2025年修订并发布,旨在进一步加强和改进新形势下高校辅导员队伍建设,提升辅导员的专业素养和工作能力。
辅导员的身份与定位
规定明确了辅导员具有教师和干部双重身份,他们是开展大学生思想政治教育的骨干力量,是高等学校学生日常思想政治教育和管理工作的组织者、实施者、指导者。

- 核心职责:立德树人,围绕学生、关照学生、服务学生,努力成为学生成长成才的人生导师和健康生活的知心朋友。
- 双重身份体现:
- 教师身份: 承担着思想政治理论课、形势政策课、心理健康教育课等课程的教学任务,需要进行科研和学术探讨。
- 干部身份: 作为学校管理队伍的一部分,负责学生日常管理、党团建设、奖惩评优等工作。
辅导员的选聘与配备
这是确保辅导员队伍质量的基础。
-
选聘标准:
- 政治标准: 政治立场坚定,品行端正,相关学科背景。
- 学历要求: 一般应具有硕士研究生及以上学历,并具备一定的马克思主义理论素养和相关学科背景。
- 能力要求: 热爱大学生思想政治教育事业,具备较强的组织管理、语言文字表达、教育引导能力和沟通协调能力。
- 年龄要求: 一般应在35岁以下,但可根据实际情况适当放宽。
-
师生比配备:
- 高等学校应按师生比不低于1:200的比例设置专职辅导员岗位。
- 这是最硬性的指标,是衡量高校辅导员队伍建设是否达标的核心标准。
辅导员的职责与工作内容
这是规定的核心部分,详细列出了辅导员需要做什么。

(一)思想理论教育和价值引领
- 宣传和执行党的路线、方针、政策。
- 开展理论学习、形势政策教育,引导学生树立正确的世界观、人生观、价值观。
- 指导学生党支部和班委会建设,培养学生骨干。
(二)党团和班级建设
- 做好学生党员发展和教育管理工作。
- 指导学生开展主题班会、理论学习等活动。
- 培养优良班风、学风。
(三)学业指导与学风建设
- 开展学业指导,帮助学生明确学习目标,端正学习态度。
- 营造浓厚学习氛围,组织学风建设活动。
- 关注学业困难学生,进行帮扶。
(四)日常事务管理与服务

- 开展入学教育、毕业教育、国防教育、安全教育等。
- 做好学生综合测评、评奖评优、助学贷款、困难帮扶等工作。
- 管理学生档案,办理学生证件。
(五)心理健康教育与咨询工作
- 建立学生心理健康档案,普及心理健康知识。
- 开展心理疏导和危机干预,识别并转介有严重心理问题的学生。
- 组织心理健康主题活动。
(六)网络思政教育
- 运用新媒体新技术,建设网络思想政治教育阵地。
- 对网络舆情进行引导,营造清朗的网络空间。
(七)职业规划与就业创业指导
- 开展职业生涯规划教育,引导学生树立正确的择业观。
- 提供就业信息,组织招聘会,指导学生求职技巧。
- 鼓励学生创新创业。
(八)理论和实践研究
- 参加相关培训、教研和社会实践,提升专业素养。
- 开展学生思想政治教育工作研究,发表学术论文。
培养与发展
这是保障辅导员队伍可持续发展的关键。
- 培养体系: 建立岗前培训、在岗培训、骨干研修等多层次、多形式的培养培训体系。
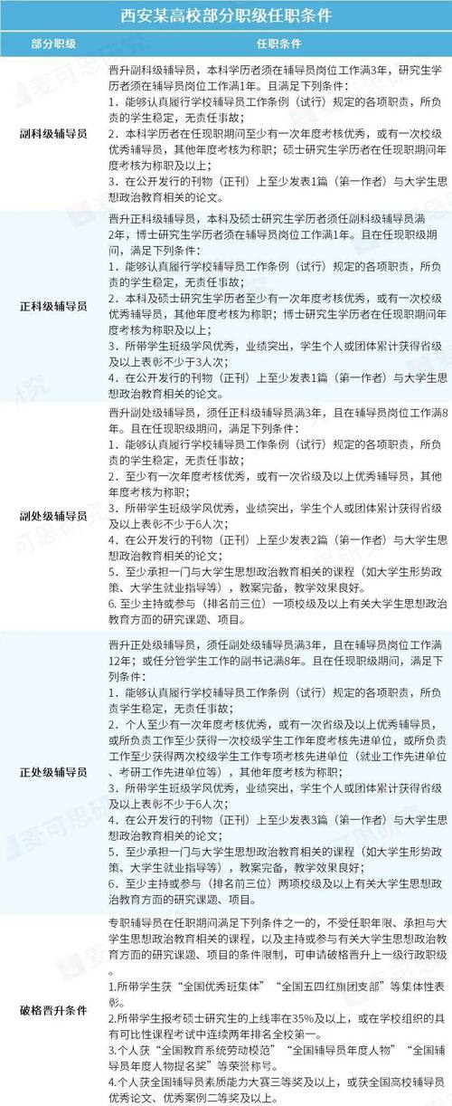
- 职称评聘: 设立辅导员职称评审的专门通道,评审标准侧重于思想政治教育工作业绩、理论研究和工作实效,而不是单纯看科研论文,通常分为初级、中级、副高级、正高级四个等级。
- 职业发展:
- 职务晋升: 辅导员可以走向管理岗位(如学院党委副书记、学工部部长等)。
- 专家化发展: 成为思想政治教育领域的专家。
- 转岗分流: 根据个人意愿和学校需要,可以转向教学、科研或其他管理岗位。
管理与考核
这是确保辅导员履职尽责的保障。
- 双重管理: 辅导员接受学校党委和行政的领导,同时接受所在院(系)的直接领导和指导。
- 考核机制:
- 包括岗位职责履行情况、工作实绩、理论学习和研究水平等。
- 考核方式: 采取个人总结、学生评议、同行评议、组织考核等多种方式相结合。
- 考核结果: 考核结果与职称评聘、绩效工资、评优评先、职务晋升等直接挂钩。
补充:实践中的具体要求
除了国家层面的规定,各高校还会根据自己的实际情况制定更细致的管理办法,通常包括:
- 工作制度:
- 值班制度: 辅导员需要值班,处理突发事件。
- 谈心谈话制度: 要求辅导员定期与学生进行一对一或集体谈心谈话,并有记录。
- 信息报送制度: 及时上报学生思想动态和突发事件。
- 进宿舍、进课堂、进食堂(“三进”)制度: 要求辅导员深入学生一线,了解学生真实情况。
- 职业能力大赛: 各省和全国会定期举办辅导员职业能力大赛,考察理论宣讲、谈心谈话、案例分析、情景模拟等核心能力,以赛促建。
- 工作纪律: 强调政治纪律、工作纪律和生活作风,要求辅导员以身作则,为人师表。
《普通高等学校辅导员队伍建设规定》为高校辅导员的工作提供了清晰的“路线图”和“责任清单”,它明确了辅导员是“育人”的核心力量,要求他们不仅是管理者,更是教育者、服务者和研究者,随着时代发展,对辅导员的要求也越来越高,尤其是在网络思政、心理危机干预、职业规划指导等方面,需要辅导员不断学习和提升,以更好地适应新时代大学生成长成才的需求。
